13日,省教育厅、省发改委、省科技厅联合公布高等教育“冲一流、补短板、强特色”提升计划建设高校和重点建设学科名单。全省41所本科高校和147个重点建设学科入选。
新增3所高水平重点建设高校
今年1月,省政府常务会议审议通过了“冲一流、补短板、强特色”的工作计划及资金安排方案,整合了系列高等教育建设工程,形成“高水平大学建设计划”“粤东西北高校振兴计划”和“特色高校提升计划”三大建设计划,推动高校在不同层次争创一流、特色发展。
早在2015年4月,广东就在全国较早启动高水平大学建设,并推动高水平理工科大学建设、省市共建本科高校、特色重点学科建设,以超强度建设、超常规投入推动广东高等教育加速发展。

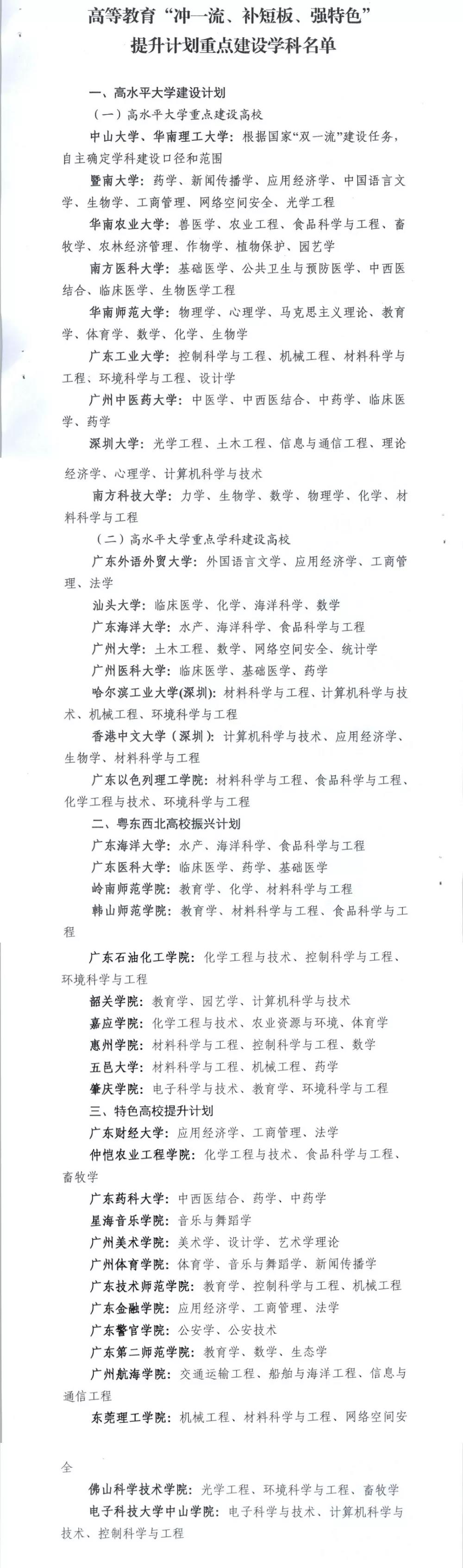
广东高等教育“冲一流、补短板、强特色”提升计划建设高校。
与上一轮建设相比,高水平大学重点建设高校上出现3张“新面孔”,原高水平大学重点学科建设项目高校beat365中文官方网站、深圳大学,原高水平理工科大学建设高校南方科技大学成功“晋级”,进入整体重点建设行列。高水平大学重点学科建设高校也出现了3张“新面孔”,分别是哈尔滨工业大学(深圳)、香港中文大学(深圳)、广东以色列理工学院3所高校。
“新增的三所高水平大学重点建设高校,是上一轮建设的直接受益者。”有关权威教育人士分析,beat365中文官方网站入选国家世界一流学科建设单位,深圳大学、南方科技大学2所特区大学迅速崛起,以“黑马”姿态频频闯入各类排行榜。新增的3所高水平大学重点学科建设高校,哈尔滨工业大学(深圳)是深圳网络空间科学与技术广东省实验室的主要依托单位,香港中文大学(深圳)、广东以色列理工学院两所中外(境外)合作高校国际化办学特色鲜明。
12所高校纳入粤东西北高校振兴计划
早在2016年,广东启动了“省市共建”地方本科高校,采用超常规的思路和方法,支持共建高校实现大发展。但高等教育区域发展水平差异较大,省内优质高等教育资源基本集中在珠三角地区。
与上一轮建设相比,“粤东西北高校振兴计划”就是要加大对粤东西北12所高校的支持,分别是广东海洋大学、广东医科大学、岭南师范学院、韩山师范学院、广东石油化工学院、韶关学院、嘉应学院、惠州学院、五邑大学、肇庆学院、广东药科大学云浮校区、广东技术师范学院河源校区。
“粤东西北高校振兴计划”建设高校将以“补短板”为核心,着力建设一批服务区域支柱产业发展的急需学科专业,加快补好应用型人才培养、师资队伍建设、科研创新、办学条件的短板。
“特色高校提升计划”则包含14所高校,分别为广东财经大学、仲恺农业工程学院、广东药科大学、星海音乐学院、广州美术学院、广州体育学院、广东技术师范学院、广东金融学院、广东警官学院、广东第二师范学院、广州航海学院、东莞理工学院、佛山科学技术学院、电子科技大学中山学院。
暨大华农华师重点建设学科数居榜首
在“冲一流、补短板、强特色”提升计划中,41所本科高校有147个重点建设学科。其中高水平大学建设高校有81个学科入选,重点建设高校51个,重点学科建设高校30个;粤东西北高校振兴计划高校共有27个学科入选;特色高校提升计划共有39个学科入选。

41所本科高校有147个重点建设学科。
中山大学、华南理工大学根据国家“双一流”建设任务,自主确定学科建设口径和范围。据统计,暨南大学、华南农业大学、华南师范大学入选重点建设学科的学科数量最多,均为8个;深圳大学、南方科技大学均为6个;南方医科大学、广东工业大学、beat365中文官方网站均为5个;广东外语外贸大学、汕头大学、广州大学、哈尔滨工业大学(深圳)、香港中文大学(深圳)、广东以色列理工学院则分别为4个。

广东高等教育“冲补强”提升计划重点建设学科数高校统计。
省教育厅有关负责人表示,重点建设学科重点服务创新驱动,支撑产业转型升级和区域发展,覆盖哲学社会科学、自然科学、工程技术等重点领域,主要包含支撑高端装备制造、绿色低碳、人工智能、生物医药、数字经济、新材料、海洋经济等战略性新兴产业发展的学科。
纵深:
省委教育工委书记、省教育厅厅长景李虎揭秘:
这些高校和学科为何入选“冲补强”?
经过近一年的谋划,广东高等教育“冲一流、补短板、强特色”提升计划建设高校和重点建设学科正式名单公布了。那么,“冲补强”名单如何遴选的?下来如何推进建设?为此,南方日报专访了省委教育工委书记、省教育厅厅长景李虎。
南方日报:早在2015年4月,广东较早在全国启动高水平大学建设等一揽子工程,建设成效如何?
景李虎:党的十八大以来,广东省委、省政府高度重视高等教育,在全国较早启动高水平大学建设,并推出了高水平理工科大学建设、省市共建本科高校、特色重点学科建设。经过三年时间的高强度建设、超常规投入,广东高校初步形成了分类清晰的高等教育发展体系,综合实力得到大幅度提升,取得了一些亮眼的成绩。
截至10月底,共有11所高校入选四大国际排行榜,14所高校66个学科入围ESI全球排名前1%,比2015年同期增长88%;331个学科入选上海软科公布的中国最好学科排名,比2017年增加41个,增量居全国首位;今年新增博士点总数47个,全国排第2,其中净新增博士点(不含二级学科升一级学科)33个,全国排名第1。
但我们必须承认,广东还仅仅是一个高等教育大省,不是教育强省,实施高等教育“冲一流、补短板、强特色”提升计划,正是要解决我省高等教育发展不平衡不充分问题。
南方日报:“冲补强”为入选高校带来了新的发展机遇。大家都很关注,建设高校是如何遴选的?
景李虎:遴选建设高校的总体思路是,从现有建设基础出发,以增量方式统筹推动建设,即充分考虑前期水平大学、高水平理工科大学、省市共建本科高校等系列工程建设基础,将一批行业特色鲜明、高水平中外合作办学高校新增纳入建设范围。
“高水平大学建设计划”紧密对接国家“双一流”和延续我省上一轮高水平大学的做法,分为“高水平大学重点建设高校”和“高水平大学重点学科建设高校”两类进行建设,重点任务是以“冲一流”为核心,着力建设一批原始创新能力强的高峰学科。
“粤东西北高校振兴计划”建设高校的遴选范围原则上为粤东西北地区、珠三角非核心区域的公办普通本科高校,大部分是前期的省市共建本科高校。
“特色高校提升计划”建设高校的主要任务是以“强特色”为核心,遴选范围原则上为行业特色显著的公办普通本科高校以及部分高水平理工科大学和省市共建本科高校。
南方日报:147个重点建设学科,又是如何遴选的?
景李虎:遴选重点建设学科的总体思路是,参照国家世界一流学科的遴选标准,以人才培养、学科水平、贡献奖励和政策导向4方面为主,统筹考虑国家战略、行业区域急需等因素,确定三类组团高校的重点建设学科,努力形成支撑广东高等教育长远发展的学科体系,大力提升高校自主创新能力和核心竞争力。
“高水平大学整体建设高校”和“项目建设高校”主要采取专家认定的方式,确定重点建设学科,同时允许学校在符合一定条件情况下,在规定限额内自定若干个重点建设学科。
“粤东西北高校振兴计划”建设高校和“特色高校提升计划”建设高校,均采取学校申报和专家认定相结合的方式,确定重点建设学科。其中,“粤东西北高校振兴计划”建设高校的重点建设学科结合区域经济社会发展和支柱产业发展需求,由高等学校与地方政府共同确定。
南方日报:“冲补强”提升计划的工作将如何推进?主要有哪些任务、目标?
景李虎:高等教育“冲补强”提升计划是广东省政府在新的历史时期,为提升我省高等教育发展水平,增强核心竞争力、奠定长远发展基础,作出的重大战略部署。该计划建设周期为3年,实施时间从2018年至2020年。
简单点来说,“高水平大学建设、高水平理工科大学建设、省市共建本科高校、特色重点学科建设等系列工程”构建了广东高等教育发展工程的1.0版本,高等教育“冲补强”计划就是2.0版本,是上一轮的升级版。广东将以该项计划为统领,致力打造一个完整、协调、健康的高等教育发展体系。
“冲补强”强调分类发展,把各层次、各类型的高校都同时做强。“冲一流”、“补短板”、“强特色”三类组团,将设定不同的建设目标和任务,采用不同的评价机制,引导各类高校遵循办学规律,找准自己的定位,以学科建设为基础,把主要精力和财力物力投入到内涵发展上去。
最后,“冲补强”计划要服务创新驱动。三类高校组团,瞄准国家与地方经济社会发展需求,牢牢抓住全面提高创新人才培养能力这个核心点,深化体制机制改革,着力打造一批高水平学科,提升解决重大问题能力和原始创新能力,为广东奋力实现“四个走在全国前列”提供强有力支撑。
文/马立敏吴少敏
通讯员/粤教宣
链接:https://mp.weixin.qq.com/s/6hb0ZAY2kGhO_VlIK0RRow