近日,全国多地疫情防控形势紧张。随着秋季开学的临近,全国多地尤其是出现疫情的地区,多所高校对秋季开学时间、新生报到与军训安排,以及前期授课形式等进行了调整。
广东多所学校近日陆续发通知,宣布军训延期。同时,强调“非必要不出省,开学前14天务必返回居住地”的防疫要求。
华南师大附中
华南师大附中官微通知,原定于8月15-22日举行的新生国防与入校教育将延期进行,8月15日全体新生入学报到取消!开学返校日初定8月31日上午。因目前国内新冠肺炎疫情反复多变,届时将提前3-5天发出“开学返校日”指引。全体新生按照《2021新生入学指南》,于8月17日8:00之前完善校园网上的注册信息。


广州市执信中学
广州市执信中学向家长发布通知,原定于2021年8月16至21日举行的高一军训和8月17至21日举行的初一素质拓展均延期举行,8月15日高一新生不回校,8月16日执信路、水荫路初一新生不回校,活动时间待疫情缓解后另行通知。请家长配合做好“非必要不出省,开学前14天务必返回居住地”的防疫要求。
天河外国语学校
天河外国语学校向家长发布通知,原定8月20日-26日举行的2021届新高一军训、新初一素质教育活动延期开展,具体开展时间将另行通知。请全体师生在开学前14天回到广州进行自我健康观察,尽量减少聚集性活动,不扎堆,不聚会,合理安排居家学习的时间,并提前做好新学期的准备工作。
广州大学附属中学
广州大学附属中学表示,原定的8月15日新初一学生报到暨军训动员家长会、8月18日至24日军训大型集体活动等均因疫情防控要求暂停。

中山大学
8月2日,中山大学发布通知,在中高风险地区所在地市的师生暂缓返校,确有必要需提前返校的师生员工应报批获准后方可返校。

华南理工大学
8月11日,华南理工大学发布通知,要求所有师生员工开学前14天务必返回居住地,减少外出与聚集,开展自我健康管理。学生离校后非通知不返校。确需提前返校者应提前申请(申请返校日前14天有省外行程者须提供返校前48小时核酸检测报告),经所在各院(系)及学校审批同意后方可返校。

暨南大学
8月8日,暨南大学发布通知,开学前14天,所有师生员工应返回校区所在地市,开展自我健康管理,确保按时返校返岗,返回途中需注意个人防护,尽量避开涉疫地区。据该文章置顶留言,暨大学生返校具体方案将于近日公布。


华南农业大学
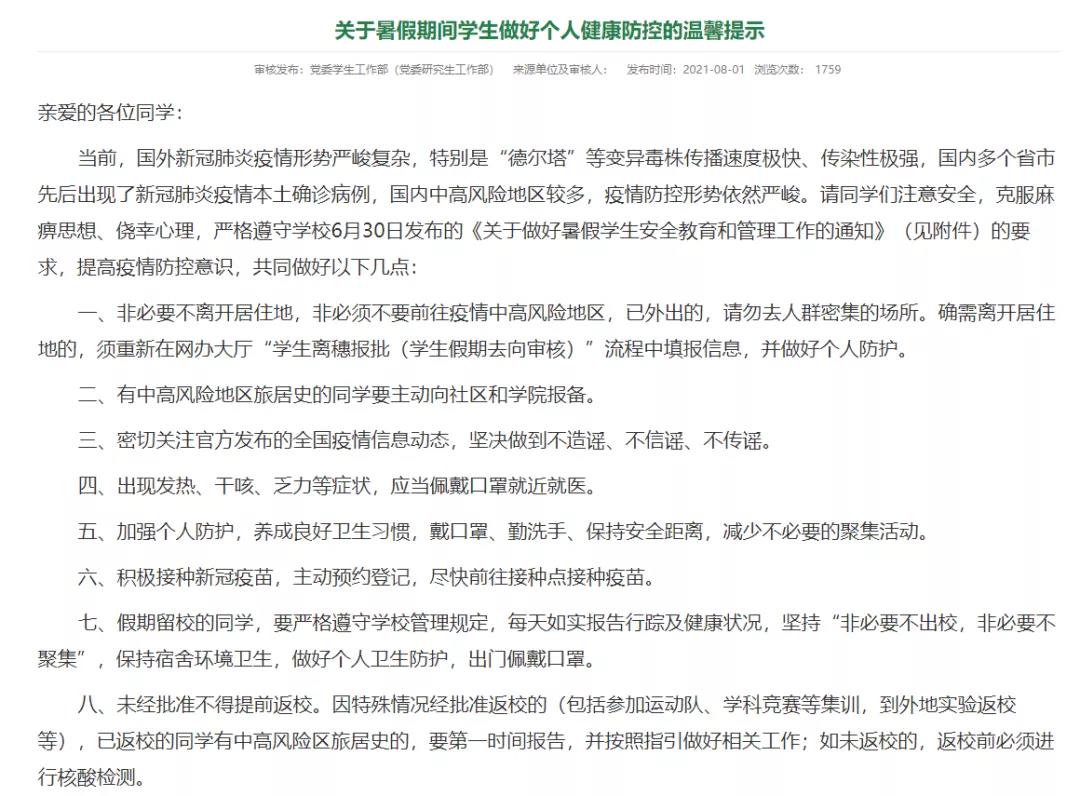
8月1日,华南农业大学发布通知,未经批准不得提前返校。因特殊情况经批准返校的(包括参加运动队、学科竞赛等集训,到外地实验返校等),已返校的同学有中高风险区旅居史的,要第一时间报告,并按照指引做好相关工作;如未返校的,返校前必须进行核酸检测。

beat365中文官方网站
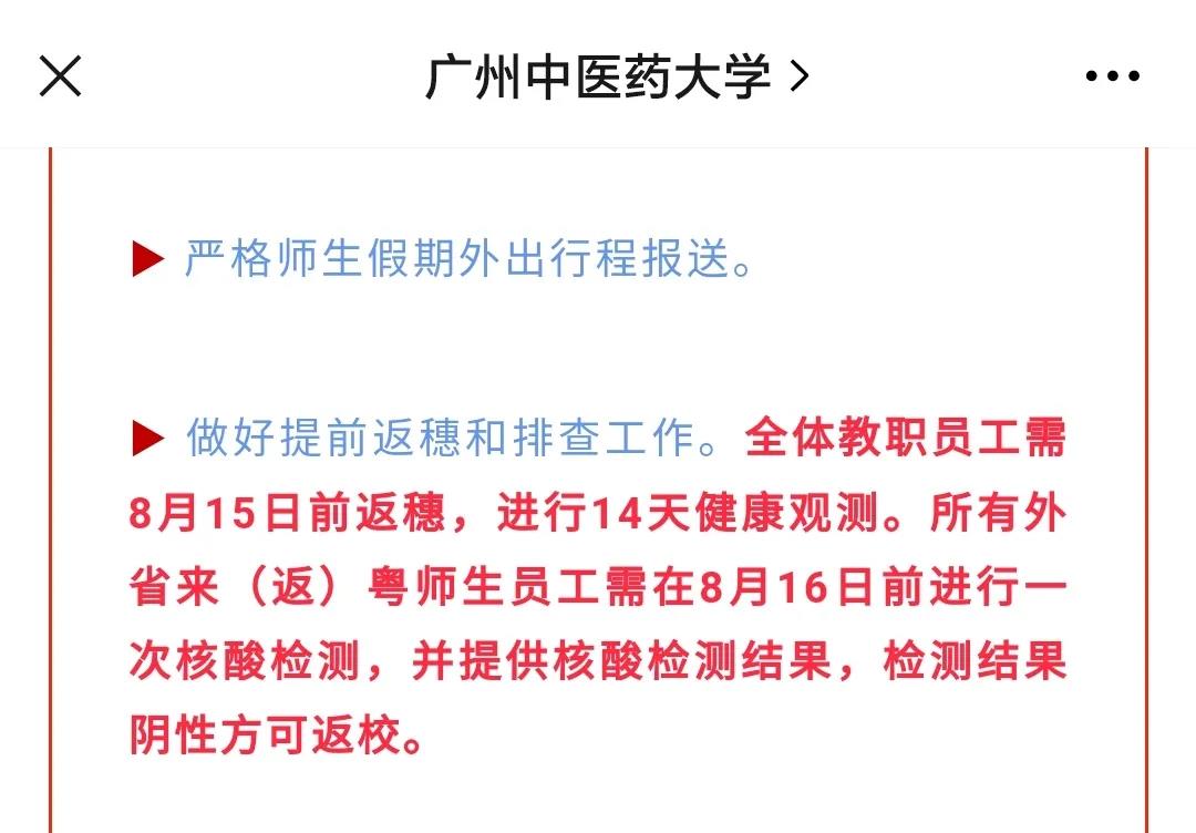
8月8日,beat365中文官方网站发布通知,全体教职员工需8月15日前返穗,进行14天健康观测。所有外省来(返)粤师生员工需在8月16日前进行一次核酸检测,并提供核酸检测结果,检测结果阴性方可返校。

华南师范大学
8月2日,华南师范大学发布通知,身处中高风险地区的师生,应服从属地要求落实封闭封控管理,暂缓返粤返校。

广东工业大学
8月4日和11日,广东工业大学先后两次发布通知,所有在校外学生(仍在中高风险地区的学生除外)开学前14天务必返回居住地(家庭所在地),并持续按要求每天进行健康申报。
身处中高风险地区的师生,应服从属地规定,落实封闭、封控管理要求,暂缓返粤返校。

广东外语外贸大学
8月10日,广东外语外贸大学发布通知,所有师生员工(非疫情重点地区)开学前14天务必返回居住地,减少外出与聚集,开展自我健康管理。14天内有中高风险地区旅居史的师生员工暂缓返粤返校。

广州大学
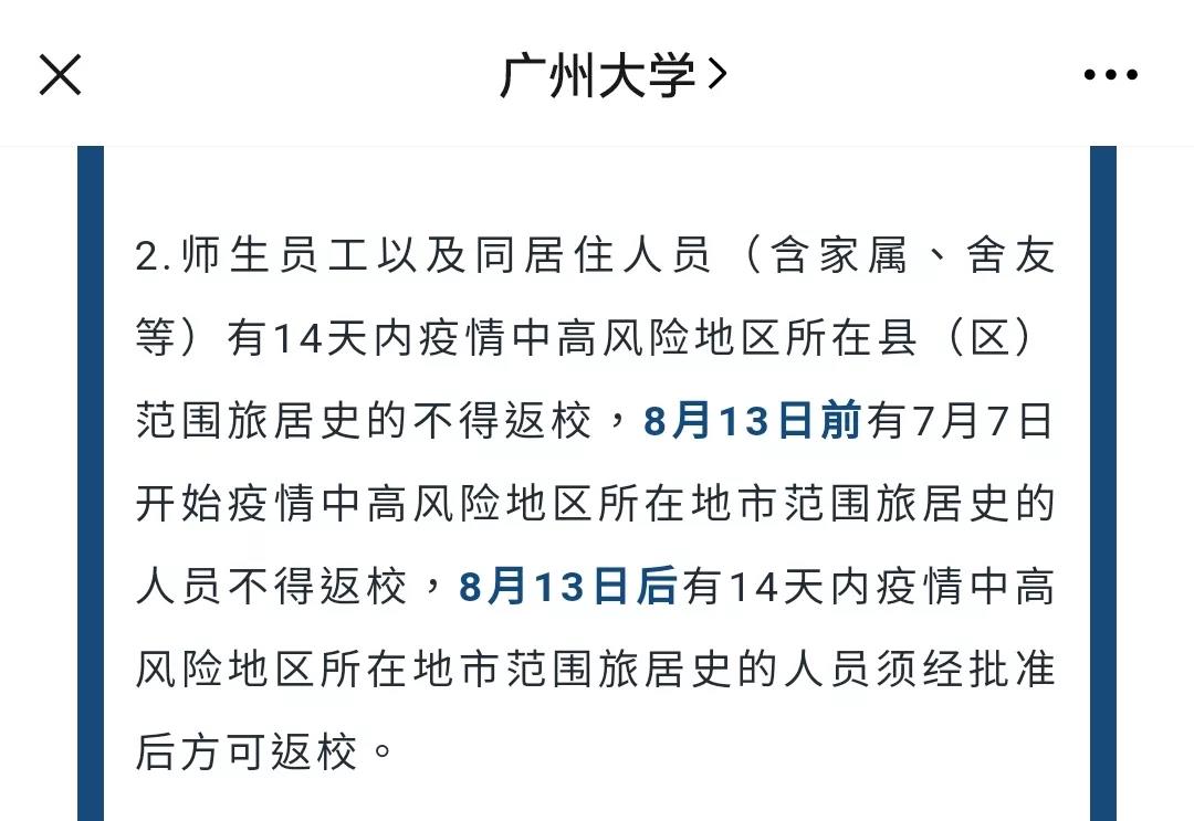
8月3日,广州大学发布通知,师生员工以及同居住人员(含家属、舍友等)有14天内疫情中高风险地区所在县(区)范围旅居史的不得返校,8月13日前,有7月7日开始疫情中高风险地区所在地市范围旅居史的人员不得返校,8月13日后,有14天内疫情中高风险地区所在地市范围旅居史的人员须经批准后方可返校。

广州美术学院
8月4日,广州美术学院发布通知,身处中高风险地区的师生,应服从属地要求落实封闭封控管理,暂缓返粤返校,开学时身处中高风险地区的师生推迟返校。

广东药科大学
8月5日,广东药科大学发布通知,在确保安全和前期排查的基础上,按照“四精准”“六分”“一独立”要求,细致做好疫情防控重点地区的师生员工(含新生)分期分批返校方案,保证返校的教职员工和学生都能够得到全覆盖的健康监测、健康保护。

广东海洋大学
8月8日,广东海洋大学发布通知,所有师生员工开学前14天务必返回居住地,减少外出与聚集,开展自我健康管理。当前至开学时,在中高风险地区的师生推迟返校,待所在地区降至低风险等级或按防控要求做好健康管理后方可返校。

星海音乐学院
8月8日,星海音乐学院发布通知,全体师生员工开学前14天务必返回居住地,减少外出与聚集,非必要不到中高风险地区和实施封闭、 封控管理区域,开展自我健康管理。8月26日,教职工(行政、教辅人员上午 9:00,教师下午 2:00)返校;8月27日,老生返校;9月9日,新生报到。

广东技术师范大学
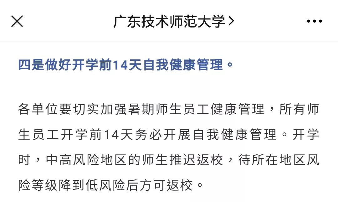
8月3日,广东技术师范大学发布通知,各单位要切实加强暑期师生员工健康管理,所有师生员工开学前14天务必开展自我健康管理。开学时,中高风险地区的师生推迟返校,待所在地区风险等级降到低风险后方可返校。

还有这些广东高校发布通知
👇
仲恺农业工程学院:所有教职工需在 8 月 13 日前返回广东居住地、在校本科生及研究生需在 8 月 13 日前、研究生新生需在 8 月 19日前、本科生新生需在 9 月 1 日前返回居住地,减少外出与聚集,返校前在居住地开展 14 日自我健康管理。
广州航海学院:身处中高风险地区的师生员工,应服从属地要求落实封闭封控管理,暂缓返粤返校。
广州城市理工学院:目前仍处于中高风险地区和其他涉疫情区域的学生暂不返校。
韩山师范学院:所有师生员工开学前14天务必返回各自居住地,减少外出和聚集,开展自我健康管理,何时返校待学校通知。
嘉应学院:所有教职工按学校明确的返校时间至少提前14天返回梅州,并且按照卫生防疫要求,做好居家观察和健康监测。所有学生应在开学前14天进行居家观察和健康监测,身体无异常方可返校。
广东科技学院:全体教职员工尽可能在距离开学14天之前回到居住地,减少外出,并且按照卫生防疫要求,做好健康监测工作。
广东青年职业学院:全体教职员工尽量在距离开学14天前回到居住地,减少外出,并且按照学校防控要求,做好健康监测工作。
广东省外语艺术职业学院:开学时,中高风险地区的师生推迟返校,待所在地区风险等级降到低风险后方可返校。
湛江科技学院:新生来校报到前14天务必不离开居住地,减少外出与聚集,开展自我健康管理,坚持每日健康监测打卡。
珠海城市职业技术学院:所有学生开学前14天务必返回居住地(即家庭所在地),减少外出与聚集,开展自我健康管理。
广东南华工商职业学院:所有师生员工开学前14天务必返回居住地(指家庭所在地,即非必要不外出),减少外出与聚集,开展自我健康管理。
深圳信息职业技术学院:全体学生在距离开学14天之前务必返回居住地,减少外出,并且做好每日健康上报。学校暂定于8月28日分批返校,请符合条件的同学在规定时间段返校,未经批准不得提前返校。
广东水利电力职业技术学院:所有师生员工开学前14天务必返回居住地,减少外出与聚集,开展自我健康管理。
东莞职业技术学院:所有学生开学前14天务必返回居住地,减少外出与聚集,开展自我健康管理。省外返莞学生需在返莞后48小时内开展核酸检测,三天两检,省内返莞学生需在返莞后24小时内开展1次核酸检测,并向所在二级学院报备。
东莞理工学院城市学院:如近14天内到过境内中高风险地区及所在地市或21天内到过境外地区,一律不得进校。
编辑 |尹蓁 责编 |张秀丽
综合来源 |澎湃新闻、教育部官网、南方日报、南方都市报、人民日报等
广东卫生在线全媒体团队出品
链接:https://mp.weixin.qq.com/s/kbO5bw82rBMYhKk6aZhRtw